SIGN IN YOUR ACCOUNT TO HAVE ACCESS TO DIFFERENT FEATURES

FORGOT YOUR PASSWORD?

FORGOT YOUR DETAILS?

AAH, WAIT, I REMEMBER NOW!
  • Nhà phân phối
  • Đăng ký đại lý
  • Liên hệ

Cây thuốc Việt

Cây thuốc Việt

CTCP Cây thuốc & Hương liệu Việt chuyên Nghiên cứu, Bào chế, Thương mại hóa các sản phẩm dược phẩm, thực phẩm chức năng, hợp chất thiên nhiên từ cây thuốc và cây hương liệu Việt Nam

(+84) 01233 29 77 77
Email: ok@caythuocviet.com.vn

CTCP Cây thuốc và Hương liệu Việt
Phòng 618, Tòa nhà 23 Láng Hạ, Ba Đình, Hà Nội

Open in Google Maps
  • Trang chủ
  • Doanh nghiệp
  • Dược liệu
  • Chuyên gia
  • Công nghệ
  • Đối tác
  • Chứng nhận
  • Sản phẩm
  • Tin mới
Thứ Hai, 20 Tháng Tư 2026 / Published in Chưa được phân loại

VÌ SAO PHẢI ĐẶC BIỆT QUAN TÂM ĐẾN INSULIN VÀ MẠNG LƯỚI CHUYỂN HÓA – NỘI TIẾT – OXY HÓA KHỬ RỘNG LỚN LIÊN KẾT VỚI NÓ

Cân bằng nội môi là trạng thái cân bằng ổn định bên trong cơ thể sống, và hệ thống nội tiết là một trong những hệ thống chính chịu trách nhiệm đạt được trạng thái đó .

Rối loạn nội tiết làm gián đoạn sự cân bằng nội môi của cơ thể bằng cách gây ra sự sản xuất quá mức hoặc thiếu hụt hormone, đóng vai trò là chất truyền tin hóa học điều chỉnh quá trình trao đổi chất, nhiệt độ, cân bằng chất lỏng và đường huyết.

Khi các tín hiệu hormone này bị thay đổi, các vòng phản hồi duy trì sự cân bằng này bị lỗi, dẫn đến các suy giảm chức năng toàn thân và các bệnh mãn tính.

Các nghiên cứu khoa học đã chứng minh rằng:

Tăng insulin máu là một yếu tố căn nguyên quan trọng trong sự phát triển của hội chứng chuyển hóa, tiểu đường loại 2, bệnh tim mạch, ung thư và tử vong sớm.

  1. Tăng insulin máu xuất hiện thế nào và từ khi nào

Theo lý thuyết của Parr – Lý thuyết này, thường được gọi là lý thuyết Mất cân bằng nội tiết tố – Tiếp xúc với yếu tố tăng trưởng (HI-GFE):

+ Insulin đóng vai trò là chất kích thích tăng trưởng chính.

+ Nồng độ insulin cao (thường do chế độ ăn nhiều calo hiện đại gây ra) dẫn đến tiếp xúc quá mức với yếu tố tăng trưởng, thúc đẩy sự tăng trưởng nhanh chóng ở giai đoạn đầu đời.

+ Khoảng sau thập kỷ thứ ba của cuộc đời, có sự suy giảm dần dần bài tiết hormone tăng trưởng (GH) với mức insulin từ “bình thường” đến cao. Tình trạng tăng insulin máu mãn tính phá vỡ sự cân bằng tự nhiên giữa insulin và hormone tăng trưởng (GH).

Sự chuyển dịch này nghiêng về phía insulin thúc đẩy quá trình tích trữ năng lượng và tổng hợp lipid, đồng thời cản trở các chức năng sửa chữa và duy trì thường được hỗ trợ bởi GH.

+ Việc tiếp xúc với lượng insulin cao làm suy giảm khả năng duy trì chức năng ty thể. Điều này dẫn đến sự suy giảm “khả năng dự trữ” – khả năng sản sinh năng lượng của cơ thể cho các nhiệm vụ duy trì như sửa chữa DNA và tổng hợp protein.

2. Kháng insulin và phạm vi ảnh hưởng của nó

Tăng tiết insulin mãn tính (do yếu tố di truyền và môi trường) là bất thường chính dẫn đến tăng insulin máu. Tăng insulin máu bắt đầu và duy trì sự phát triển của kháng insulin (và béo phì), cho đến khi các tế bào β thất bại và trở nên kiệt sức và cuối cùng bệnh tiểu đường loại 2 và các bệnh Hội chứng chuyển hóa phát triển.

Kháng insulin (IR – insulin resistance) là một tình trạng phức tạp, trong đó các tế bào của cơ thể (đặc biệt là ở cơ, mỡ và gan) không còn phản ứng hiệu quả với hormone insulin.

Thông thường, insulin hoạt động giống như một “chiếc chìa khóa” mở cửa tế bào để đường (glucose) trong máu đi vào tạo năng lượng. Khi bị kháng insulin, các tế bào này không “mở cửa” dễ dàng, khiến glucose tích tụ lại trong máu.

Cơ chế hoạt động của kháng insulin (IR)

Tế bào kém nhạy cảm: Các tế bào ngừng phản ứng bình thường với tín hiệu của insulin.

Tuyến tụy bù đắp: Để khắc phục tình trạng này, tuyến tụy phải sản xuất nhiều insulin hơn nhằm cố gắng đưa đường vào tế bào (tình trạng này gọi là hyperinsulinemia – tăng insulin máu).

Tăng đường huyết: Đến một thời điểm nào đó, tuyến tụy không thể sản xuất đủ insulin để bù đắp nữa, dẫn đến lượng đường trong máu tăng vọt.

Ngay nay, mô hình mới về insulin cho thấy:

“Kháng insulin (IR) được đề xuất là một cơ chế bảo vệ sinh lý của cơ thể cố gắng ngăn ngừa sự phát triển của hạ đường huyết và bảo vệ các mô quan trọng khỏi căng thẳng trao đổi chất và tổn thương do chất dinh dưỡng gây ra”

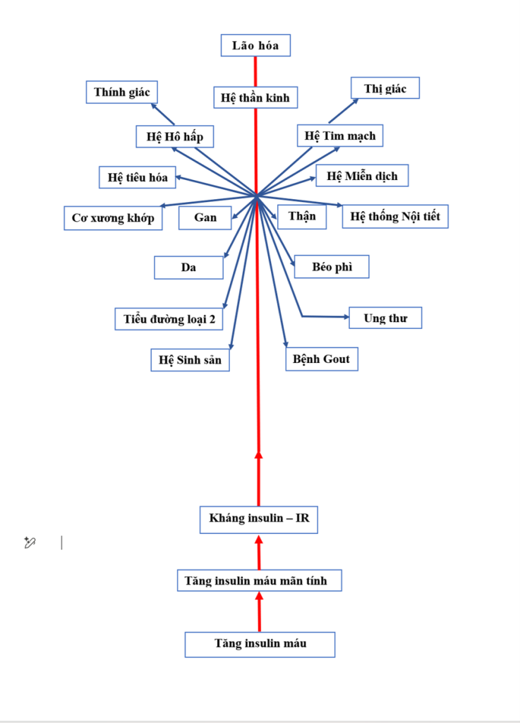
Nhiều bằng chứng cho thấy rằng rất nhiều các biểu hiện bệnh lý có phạm vi rộng và dường như không được kết nối có thể, trong thực tế, có liên quan đến một nguyên nhân cơ bản phổ biến: sự rối loạn nội tiết, chủ yếu do tăng insulin máu mãn tính, và điểm cuối cùng của nó, kháng insulin (IR).

Hầu như không có chuyên ngành y tế nào không bị ảnh hưởng bởi IR. Từ tim mạch đến nội tiết, nhi khoa, phụ khoa, nhãn khoa, thần kinh và hơn thế nữa, bác sĩ chăm sóc sức khỏe, điều trị bệnh nhân từ trong nôi đến khi họ qua đời, thường xuyên gặp phải các trạng thái bệnh lý do hậu quả trực tiếp của hoặc đang trầm trọng hơn bởi IR.

“Tăng insulin máu và IR là những yếu tố cơ bản chính gây ra hoặc làm trầm trọng thêm những căn bệnh sẽ phá sản toàn bộ quốc gia.”

Tiến sĩ Jason Fung,

Tình trạng kháng insulin thường phát triển nhiều năm trước khi bệnh tiểu đường xảy ra, có nghĩa là các triệu chứng như mệt mỏi, tăng cân vùng bụng và đường huyết không ổn định phản ánh những thay đổi sâu sắc hơn, ảnh hưởng đến nguy cơ mắc bệnh lâu dài.

Trong một nghiên cứu được công bố trên tạp chí Nature Communications, các kết quả nghiên cứu đã cho thấy:

Trong số 372.395 người không mắc ung thư lúc bắt đầu nghiên cứu, có 51.193 người được chẩn đoán mắc bệnh trong quá trình theo dõi. Những người được xác định là kháng insulin luôn có tỷ lệ mắc bệnh tiểu đường, các vấn đề về tim mạch và một số loại ung thư cao hơn.

Điều này cho thấy nguy cơ tích tụ nhiều năm trước khi được chẩn đoán — nghĩa là việc phòng ngừa vẫn còn khả thi.

Một số loại ung thư cho thấy mối liên hệ chặt chẽ hơn với tình trạng kháng insulin — Các nhà nghiên cứu đã báo cáo mối liên hệ với tổng cộng 12 loại ung thư, trong đó mức tăng cao nhất được thấy ở ung thư tử cung (nguy cơ cao hơn khoảng 134%), ung thư thận (nguy cơ cao hơn khoảng 56%) và ung thư thực quản (nguy cơ cao hơn khoảng 46%).

Nguy cơ ung thư tuyến tụy tăng khoảng 29%, ung thư đại tràng 18% và ung thư vú 13% – tất cả đều ở những người được xác định là kháng insulin.

Kháng insulin không chỉ liên quan đến một cơ quan mà xuất hiện trên nhiều hệ thống, biến nó từ vấn đề đường huyết thành tín hiệu cảnh báo chuyển hóa toàn cơ thể.

(Xem sơ đồ Bệnh chuyển hóa)

3. Kháng insulin có thể đảo ngược được không?

Theo truyền thống, IR là kết quả của việc tiêu thụ quá nhiều carbohydrate, chế độ ăn nhiều calo, thiếu vận động và béo phì.

Các biện pháp can thiệp dinh dưỡng—đặc biệt là chế độ ăn ít carbohydrate—đã được chứng minh là hiệu quả đối với nhiều người.

Tuy nhiên, kinh nghiệm lâm sàng và sự khác biệt về kết quả điều trị cho thấy rằng lượng carbohydrate tiêu thụ chỉ là một trong những yếu tố quyết định sự cân bằng insulin.

Mặc dù thường được coi là một hormone mà sự tiết ra chủ yếu phụ thuộc vào lượng carbohydrate trong chế độ ăn uống, nhưng sự điều hòa insulin phức tạp hơn nhiều. Nó tích hợp các tín hiệu từ đường tiêu hóa, hệ thần kinh tự chủ, các chất trung gian gây viêm, stress oxy hóa, chức năng ty thể và trục hạ đồi-tuyến yên-tuyến thượng thận (HPA).

Nhiều nghiên cứu chứng minh rằng độ nhạy insulin bị ảnh hưởng bởi stress oxy hóa, viêm nhiễm, hoạt động của glucocorticoid, thiếu hụt magiê, tình trạng vi chất dinh dưỡng, nhịp sinh học, chức năng ty thể và căng thẳng tâm lý xã hội mãn tính. Ví dụ:

  • Căng thẳng oxy hóa làm suy yếu tín hiệu thụ thể insulin và góp phần gây ra tình trạng kháng insulin ở người và mô hình động vật .
  • Căng thẳng tâm lý kích hoạt trục HPA, làm tăng cortisol, tăng insulin lúc đói và làm tăng HOMA-IR – là một công cụ chẩn đoán có giá trị giúp đánh giá tình trạng kháng insulin thông qua xét nghiệm máu đơn giản.
  • Các mẫu cortisol hàng ngày phẳng hoặc tăng cao dự báo sự phát triển của hội chứng chuyển hóa.
  • Nồng độ vitamin C trong huyết tương thấp có liên quan đến tỷ lệ mắc hội chứng chuyển hóa cao hơn trong các nhóm quan sát lớn.
  • Bổ sung vitamin C cải thiện chức năng nội mô và giảm căng thẳng oxy hóa, cả hai đều là yếu tố trung tâm của IR.
  • Việc bổ sung vitamin C giúp giải quyết đáng kể tình trạng tăng cortisol máu, thường là phản ứng sinh học trực tiếp đối với mức vitamin C thấp trong tế bào và máu.

Những phát hiện này cho thấy việc điều hòa insulin là có thể và nằm trong một mạng lưới chuyển hóa-nội tiết-oxy hóa khử rộng lớn hơn.

SƠ ĐỒ BỆNH CHUYỂN HÓA
  • Tweet

What you can read next

Cân bằng nội môi: Nguyên tắc tổ chức trung tâm của sinh lý học bị đánh giá thấp và thường bị bỏ qua
Lan Gấm G cho GAN
LAN GẤM G CHO GAN

Bài viết mới nhất

  • 3939

    ...
  • Giá trị dinh dưỡng và lợi ích sức khỏe của cà rốt

    Cà rốt có màu cam với vị ngọt và chứa nhiều vit...
  • 3932

    ...
  • VAI TRÒ CỦA CO2 TRONG CƠ THỂ NGƯỜI

    CO2 thường được coi là một chất thải có hại của...
  • 3926

    ...

Bình luận gần nhất

    Chuyên đề

    • Cây thuốc Việt
    • Chính sách mua hàng
    • Chưa được phân loại
    • Chứng nhận
    • Giới thiệu chuyên gia
    • Giới thiệu đối tác
    • Giới thiệu nhà phân phối
    • Hoạt động & Dự án
    • Nghiên cứu thảo dược
      • Thảo dược để phòng và chữa bệnh
        • Gan
        • Sức đề kháng
        • Tim mạch
        • Trí nhớ
    • Tin hoạt động

    SẢN PHẨM VÀ DỊCH VỤ

    LIÊN HỆ

    CTCP Cây thuốc và Hương liệu Việt - Viet Medicinal and Aromatic Plants JSC.
    Add: Tầng 8 Tòa nhà 31 Đường Láng Hạ, Quận Ba Đình, Thủ đô Hà Nội
    Email: ok@caythuocviet.com.vn
    Website: caythuocviet.com.vn
    Tel: +8424 356 274 05
    Fax: +8424 356 274 06

    © 2013 Bản quyền thuộc Công ty Cổ phần Cây thuốc và Hương liệu Việt

    TOP